• 02 320 2199 ต่อ 302
  • 02 320 2187
  • nurse@rumail.ru.ac.th
คณะพยาบาลศาสตร์
มหาวิทยาลัยรามคำแหง
  • หน้าแรก
  • เกี่ยวกับเรา
    • ประวัติการก่อตั้งคณะพยาบาลศาสตร์
    • ปรัชญา ปณิธาน วิสัยทัศน์
    • โครงสร้างการบริหารคณะ
    • ผู้บริหาร
    • ผู้รับผิดชอบหลักสูตร
    • อาจารย์ประจำคณะพยาบาล
    • อาจารย์ประจำคณะพยาบาลศาสตร์
      • สาขาวิชาการพยาบาลมารดาทารก และการผดุงครรภ์
      • สาขาวิชาการพยาบาลเด็กและวัยรุ่น
      • สาขาวิชาการพยาบาลผู้ใหญ่และผู้สูงอายุ
      • สาขาวิชาการพยาบาลอนามัยชุมชน
      • สาขาวิชาการพยาบาลสุขภาพจิตและจิตเวช
      • สาขาวิชาการพยาบาลพื้นฐานและการบริหารการพยาบาล
    • บุคลากรสายสนับสนุน
    • แผนปฏิบัติราชการ ข้อบังคับ ระเบียบ ประกาศ คณะพยาบาลศาสตร์
    • สารสนเทศบุคลากร
    • แบบฟอร์มการทำโครงการ
    • งานบริหารความเสี่ยง
      • คู่มือบริหารความเสี่ยง
      • คู่มือระบบดูแลความปลอดภัยของนักศึกษา
  • หลักสูตร
    • พยาบาลศาสตรบัณฑิต
      • โครงสร้างหลักสูตรพยาบาลศาสตร บัณฑิต
      • แผนการศึกษาพยาบาลศาสตร บัณฑิต
      • ตารางเรียนพยาบาลศาสตร บัณฑิต
      • คู่มือนักศึกษา
    • ประกาศนียบัตรผู้ช่วยพยาบาล
      • โครงสร้างหลักสูตรผู้ช่วยพยาบาล
      • แผนการศึกษาผู้ช่วยพยาบาล
      • ตารางเรียนผู้ช่วยพยาบาล
      • คณะกรรมการดำเนินงานบริหารหลักสูตรผู้ช่วยพยาบาล
      • คู่มือนักศึกษาผู้ช่วยพยาบาล
    • สิ่งสนับสนุนนักศึกษา
      • ศูนย์การเรียนรู้ฝึกทักษะทางการพยาบาล
      • ศูนย์ข้อมูลและคลังความรู้
    • เอกสารดาวน์โหลดนักศึกษา
  • วิจัย/นวัตกรรม/ตำรา
    • งานวิจัยและบทความวิชาการ
    • นวัตกรรม
    • ตำรา
  • นักศึกษา/ทำนุบำรุง ฯ
    • กิจการนักศึกษา
      • คณะกรรมการกิจการนักศึกษา
      • กิจกรรมนักศึกษา
    • ทำนุบำรุงศิลปะวัฒนะธรรม
      • คณะกรรมการทำนุบำรุงศิลปะวัฒนะธรรม
      • โครงการ/กิจกรรมทำนุบำรุงศิลปะวัฒนะธรรม
  • บริการวิชาการ
    • คณะกรรมการบริการวิชาการ
    • โครงการ/กิจกรรมบริการวิชาการ

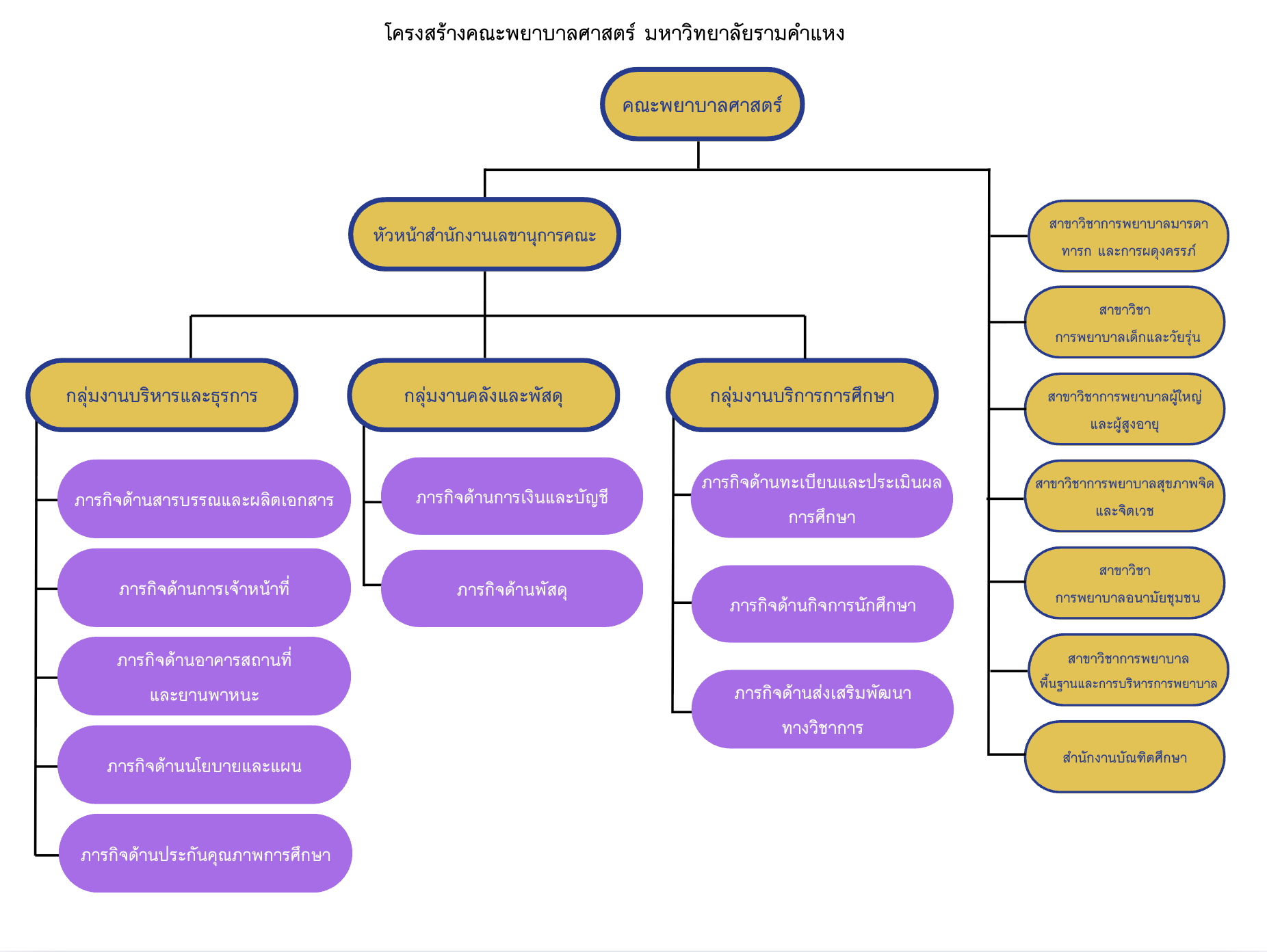
โครงสร้างการบริหารคณะ

Nurse_RU เกี่ยวกับเรา 10 March 2025 Hits: 2363

 

 

 

Previous article: งานวิจัย Prev Next article: งานวิจัยและบทความวิชาการ Next

คณะพยาบาลศาสตร์ มหาวิทยาลัยรามคำแหง : Faculty of Nursing Ramkhamhaeng University

วิทยาเขตบางนา แขวงดอกไม้ เขตประเวศ กทม.10250
หมายเลขโทรศัพท์ 023202199 ต่อ 302, 023202187
Official Website : nurse.ru.ac.th

  • หน้าแรก
  • เกี่ยวกับเรา
    • ประวัติการก่อตั้งคณะพยาบาลศาสตร์
    • ปรัชญา ปณิธาน วิสัยทัศน์
    • โครงสร้างการบริหารคณะ
    • ผู้บริหาร
    • ผู้รับผิดชอบหลักสูตร
    • อาจารย์ประจำคณะพยาบาล
    • อาจารย์ประจำคณะพยาบาลศาสตร์
      • สาขาวิชาการพยาบาลมารดาทารก และการผดุงครรภ์
      • สาขาวิชาการพยาบาลเด็กและวัยรุ่น
      • สาขาวิชาการพยาบาลผู้ใหญ่และผู้สูงอายุ
      • สาขาวิชาการพยาบาลอนามัยชุมชน
      • สาขาวิชาการพยาบาลสุขภาพจิตและจิตเวช
      • สาขาวิชาการพยาบาลพื้นฐานและการบริหารการพยาบาล
    • บุคลากรสายสนับสนุน
    • แผนปฏิบัติราชการ ข้อบังคับ ระเบียบ ประกาศ คณะพยาบาลศาสตร์
    • สารสนเทศบุคลากร
    • แบบฟอร์มการทำโครงการ
    • งานบริหารความเสี่ยง
      • คู่มือบริหารความเสี่ยง
      • คู่มือระบบดูแลความปลอดภัยของนักศึกษา
  • หลักสูตร
    • พยาบาลศาสตรบัณฑิต
      • โครงสร้างหลักสูตรพยาบาลศาสตร บัณฑิต
      • แผนการศึกษาพยาบาลศาสตร บัณฑิต
      • ตารางเรียนพยาบาลศาสตร บัณฑิต
      • คู่มือนักศึกษา
    • ประกาศนียบัตรผู้ช่วยพยาบาล
      • โครงสร้างหลักสูตรผู้ช่วยพยาบาล
      • แผนการศึกษาผู้ช่วยพยาบาล
      • ตารางเรียนผู้ช่วยพยาบาล
      • คณะกรรมการดำเนินงานบริหารหลักสูตรผู้ช่วยพยาบาล
      • คู่มือนักศึกษาผู้ช่วยพยาบาล
    • สิ่งสนับสนุนนักศึกษา
      • ศูนย์การเรียนรู้ฝึกทักษะทางการพยาบาล
      • ศูนย์ข้อมูลและคลังความรู้
    • เอกสารดาวน์โหลดนักศึกษา
  • วิจัย/นวัตกรรม/ตำรา
    • งานวิจัยและบทความวิชาการ
    • นวัตกรรม
    • ตำรา
  • นักศึกษา/ทำนุบำรุง ฯ
    • กิจการนักศึกษา
      • คณะกรรมการกิจการนักศึกษา
      • กิจกรรมนักศึกษา
    • ทำนุบำรุงศิลปะวัฒนะธรรม
      • คณะกรรมการทำนุบำรุงศิลปะวัฒนะธรรม
      • โครงการ/กิจกรรมทำนุบำรุงศิลปะวัฒนะธรรม
  • บริการวิชาการ
    • คณะกรรมการบริการวิชาการ
    • โครงการ/กิจกรรมบริการวิชาการ